#3600. 没有人的算术

内存限制:128 MiB 时间限制:20 Sec

题目描述

输入格式

输出格式

样例

样例输入


			

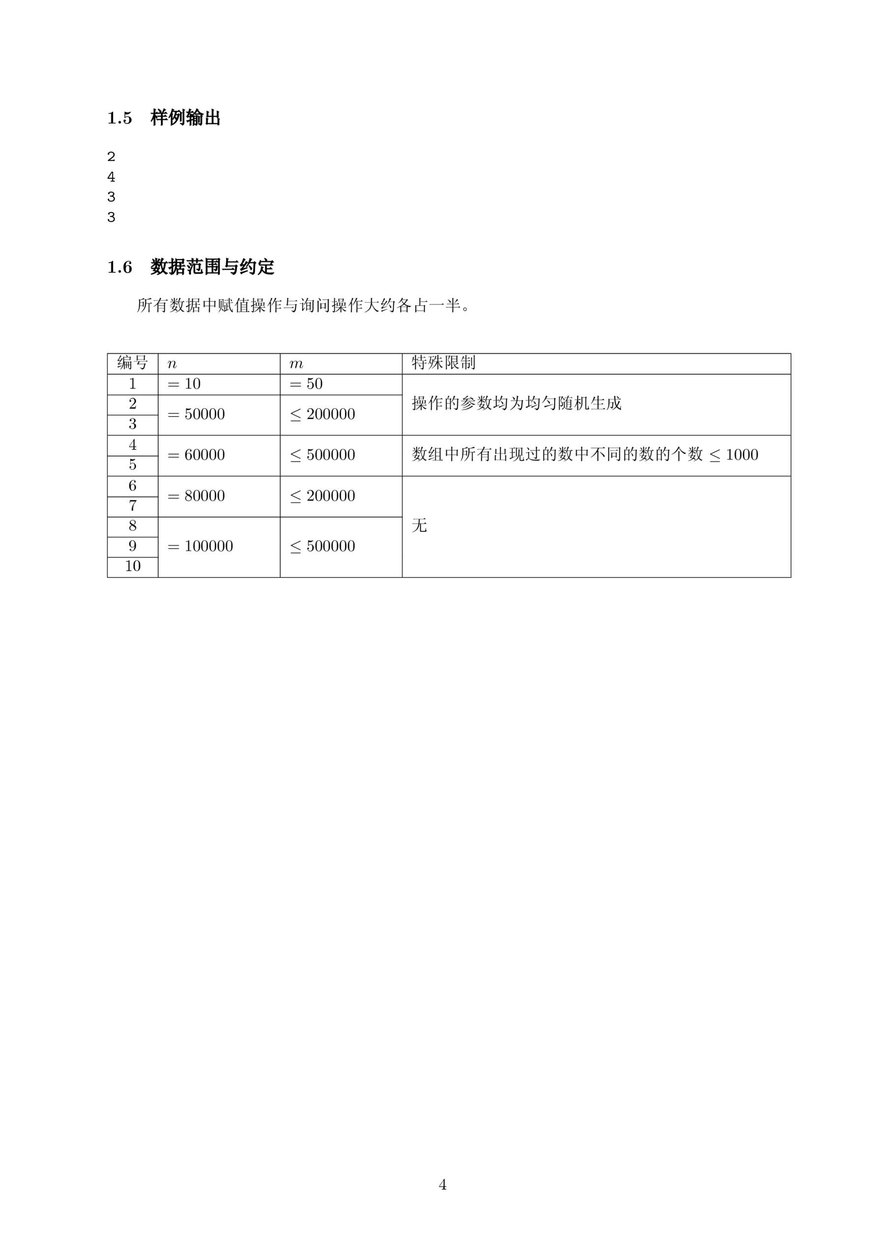
样例输出


			

数据范围与提示